
2022年应届生落户上海第一批落户审批名单已出!想要抓住第一批应届生入户上海的好时机,还有机会!怎么准备材料?怎么走流程?别担心,给你整理好了,一起看!

点击右方查看2022上海落户资格:上海落户条件自测
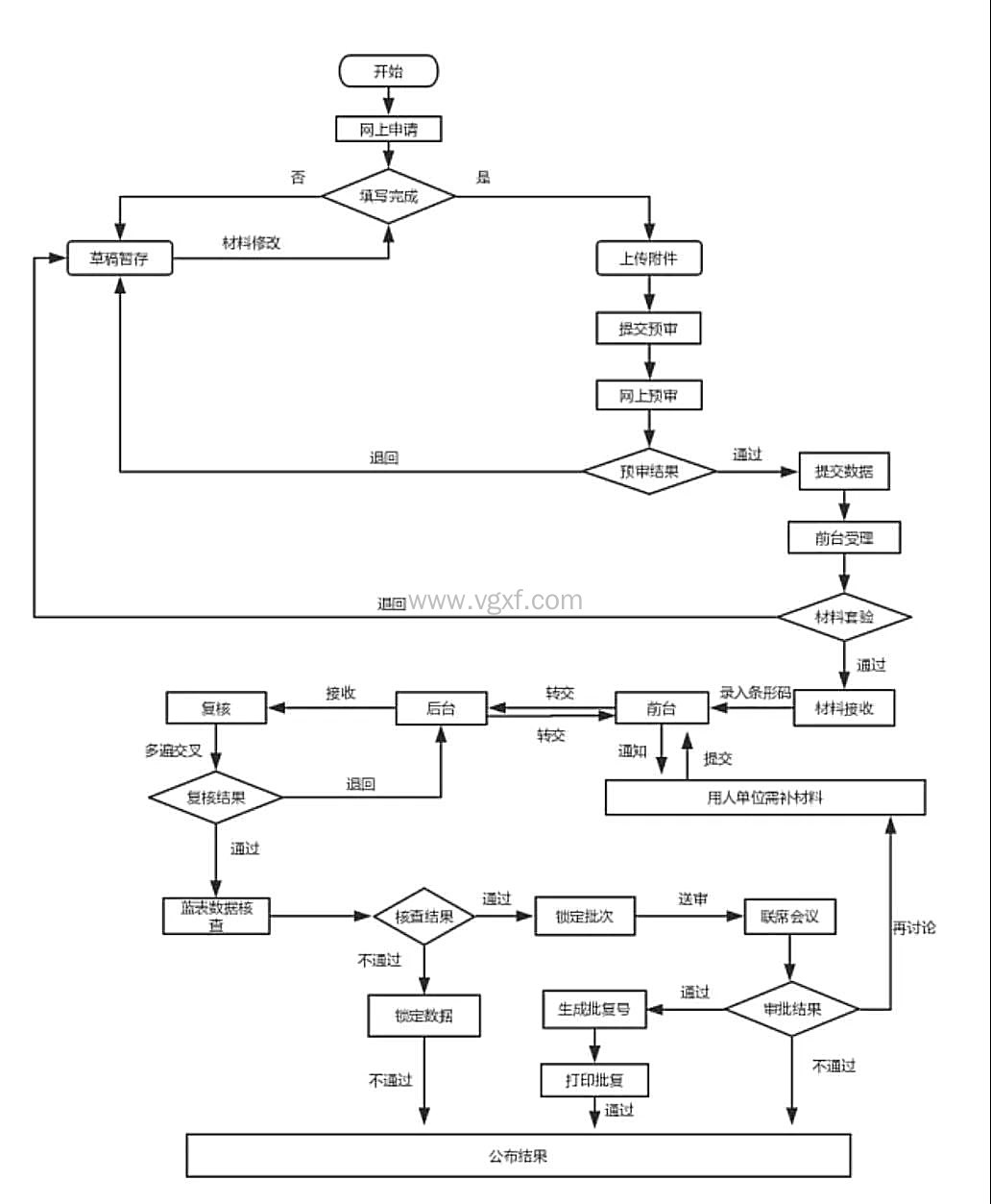
应届生落户上海申报时间:
1.第一批为2022年7月4日至2022年8月31日(工作日);
2.第二批为2022年12月1日至2022年12月30日(工作日)
已经马上步入8月底,想要准备落户上海的学生要赶紧准备材料了,抓住机会!
相关阅读:上海积分落户政策2022最新细则,上海落户72分不够怎么办?(附方案)
问:上海应届生试用期可以落户吗?
上海落户网老师答:
在非上海生源毕业生条件中,关于应届生入职签订劳动合同的条件如下:
1.在校期间未与任何用人单位存在劳动关系或人事聘用关系,未缴纳社会保险
2.与用人单位签订劳动或聘用合同期为一年及以上的就业协议。中介机构的派遣人员不予受理。
相关阅读:毕业生入户上海政策最新规定,2022上海高校毕业生落户政策细则
1.《2022年非上海生源应届普通高校毕业生进沪就业办理户籍申请表》(含申请材料清单);
2.《2022年非上海生源应届普通高校毕业生个人信息表》;
3.普通高等学校毕业生推荐表;
4.普通高等学校毕业生就业协议书;
5.成绩单;
6.外语等级证书;
7.计算机等级证书;
8.用人单位为法人企业的分支机构需提交相关证明材料;
9.最高学历学习阶段所获奖项证书;
10.最高学历学习期间获得发明专利证书及相关材料;
11.最高学历学习期间创业的相关证明材料;
12.其他相关材料。

1.收到批复通知
批复下来后,上海学生事务中心会在10个工作日内把批复材料《关于同意非上海生源高校毕业生办理本市户籍的通知》寄到用人单位。

2.办理报到证
3.办理《高校毕业生申报户口证明信》
4.准迁证批复
5.实有人口登记
6.办理《户口迁移证》
7.户口本申领
版权声明
 
        一对一规划顾问
 
            
            
为了确保您的测评结果更准确, 我们申请您留下联系方式以便我们人工审核后通过电话回访告诉您准确的测评结果。*您的信息受 《隐私保护声明》保护
提交成功
 
 
                
                 
                 
            



