
上海人才引进落户政策办理时间短,申请要求较为简单,未成年子女和配偶还可以一起落户上。上海人才引进一年时间落户上海,申请人要满足什么要求?想要办理上海人才引进落户的,速看!

点击查看2022年上海落户资格:上海落户条件自测
政策原文:
根据《上海市引进人才申办常住户口办法》最新的规定,属于重点机构紧缺急需人才的,可以申办本市常住户口。
重点机构所需的具有硕士研究生学历并取得相应学位的人员,缴纳一年2倍社保落户上海。
重点机构是指本市重点产业、重点区域和基础研究领域经行业主管部门和重点区域推荐的用人单位,并实行名单管理和动态调整。
想知道单位是不是重点机构,可以让单位人事进入“一网通办系统”,在单位注册信息后,系统会自动比对此单位是否为“重点机构”。
相关阅读:2022上海落户新政策最新细则,重点机构人才3类人直接落户!
1、注册地不在上海的工作单位,即使找上海的外包公司代缴社保个税,也完全没有申请落户的资格。
2、自由职业者找人力外包公司代缴个税社保,能够做到缴纳金额达标,并且社保个税匹配的,几乎没有。人力外包公司不会提供劳动合同和离职证明,更不会代为申请落户。
3、社保个税缴费单位为人力外包公司的申请人,从来都是重点审核的对象,人力公司自己的员工申请落户都很麻烦。
相关阅读:上海落户公司资质要求,上海有落户资格的公司有哪些?附名单
落户上海,社保和个税缴纳不正确,缴纳数额再高都没有用。
问:申请上海人才引进落户,工作经历与社保缴纳单位不符,有社保通过第三方劳务公司缴纳,怎么解决?
上海落户网老师答:
由上一家单位人事出具情况说明书,说明此事原由。
问:出现非工作单位的劳务报酬,怎么解决?
上海落户网老师答:
由本人出具情况说明,并由现单位出具知情说明书。
上海落户建议:
申请人才引进的人越多,会涉及到的问题也越来越多,很多人只知道基本政策性要求,但对于办理流程及各种注意事项都一无所知。建议大家在提交申请之前,一定要评估一下自己是否真正满足上海落户条件,是否有纰漏。
1、身份证扫描件
2、户口簿扫描件
3、最高学历毕业证扫描件
4、最高学历学位证扫描件
5、《个人承诺与授权(人才引进) 》扫描件
6、教育部学历证书电子注册备案表
7、教育部学籍在线验证报告
8、学位认证报告
9、《跨省户口网上迁移告知单(人社)》
10、《人才引进预登记表》-公司人事预审核所用
11、申请人近 6 个月以上完税证明(国家税务总局上海税务局网官网下载)
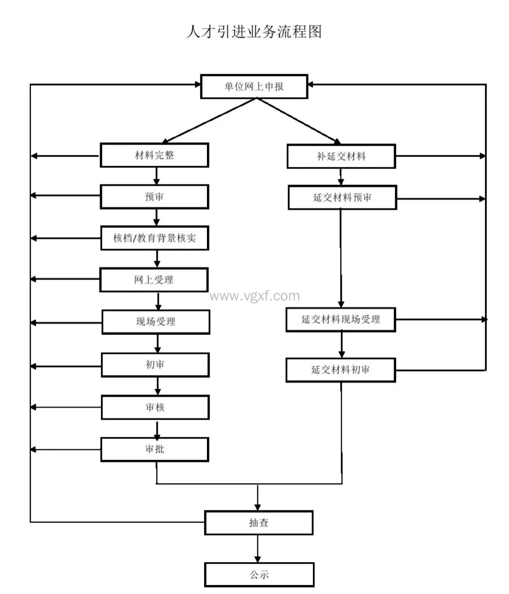
上海人才引进落户全流程

版权声明
 
        一对一规划顾问
 
            
            
为了确保您的测评结果更准确, 我们申请您留下联系方式以便我们人工审核后通过电话回访告诉您准确的测评结果。*您的信息受 《隐私保护声明》保护
提交成功
 
 
                
                 
                 
            



