
2022届在沪各高校应届硕士研究生可以直接落户上海了,这不是梦,这是2022年6月28日的最新发布的新政,相信在上海念书的应届生们都很兴奋,落户上海申办截止时间以及落户材料的准备以及其它注意事项,整理好的资料分享给大家!

2022年6月28日的最新发布的新政的放宽力度很大,很多应届生几乎都可以落户上海,尤其是硕士研究生学历的同学,落户申报时间+申办流程+受理机构的联系方式分享给大家!
2022年非上海生源应届普通高校毕业生进沪就业申请本市户籍评分办法文件内提及在沪各高校硕士应届毕业生满足基本条件即可落户。
【也就是说,在沪各高校应届硕士生不用评分(不需要满足72分)满足基本要素,即可直接落户上海。】
相关阅读:重磅发布!2022上海应届生落户新政实施细则(政策原文),速看!
【已咨询上海市就业创业服务中心官方回复:在上海高校毕业的研究生满足基本条件(即整个文件要求),但不需要72评分就可以落户,一般情况下相当于是可直接落户。】
【硕士研究生落户申请时间】
非上海户籍应届生落户申报时间:(两批)
1、第一批次2022年7月4日-2022年8月31日(工作日)
2、第二批次为2022年12月1日至2022年12月30日(工作日)
【申请单位】
受理经办机构下属(辖)用人单位、其他用人单位按以下流程申报。
【受理审核】
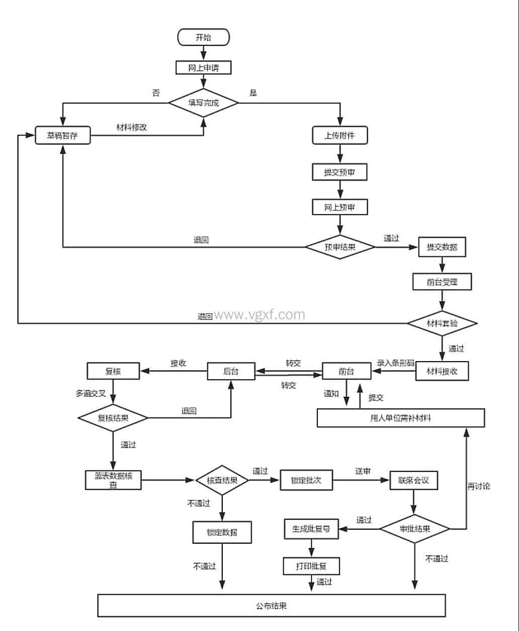
上海市学生事务中心收到申请材料后,对申请材料齐全的,给予受理,并出具接收材料回执单。
上海市学生事务中心依据《2022年非上海生源高校毕业生进沪就业评分办法》,(2022年非上海生源毕业生进沪就业落户标准分为72分。)对用人单位提交的申请材料进行初审并对相关信息进行公示后,报联席会议审定。
相关结果通过就业创业服务网予以告知。公布结果后,单位及获得落户资格的学生应在6个月内完成实际落户手续。
相关阅读:新政发布!2022版最新上海应届生积分落户72分细则(图解)
2022硕士研究生直接落户上海流程图(参考)

此次上海应届生落户新政的最新细节有很多,很多同学对于政策的理解又会有所差异,所以如果对新政有疑问的地方,一定要及时弄清楚,千万别错过此次机会!
【受理单位、联系方式及结果查询】
详见就业创业服务网(www.firstjob.shec.edu.cn),咨询电话:64829191。本办法自公布之日起施行,由联席会议办公室负责解释。
版权声明
一对一规划顾问
为了确保您的测评结果更准确, 我们申请您留下联系方式以便我们人工审核后通过电话回访告诉您准确的测评结果。*您的信息受 《隐私保护声明》保护
提交成功



