上海积分怎么查询?怎么查询自己在上海的居住证积分?上海居住证积分120分细则最新版已出!

上海积分120分由基础指标、加分指标、减分指标和一票否决指标组成。
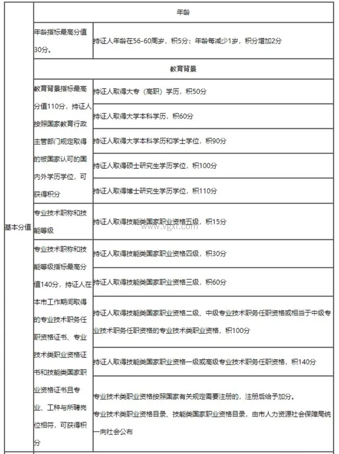
1、基础指标:

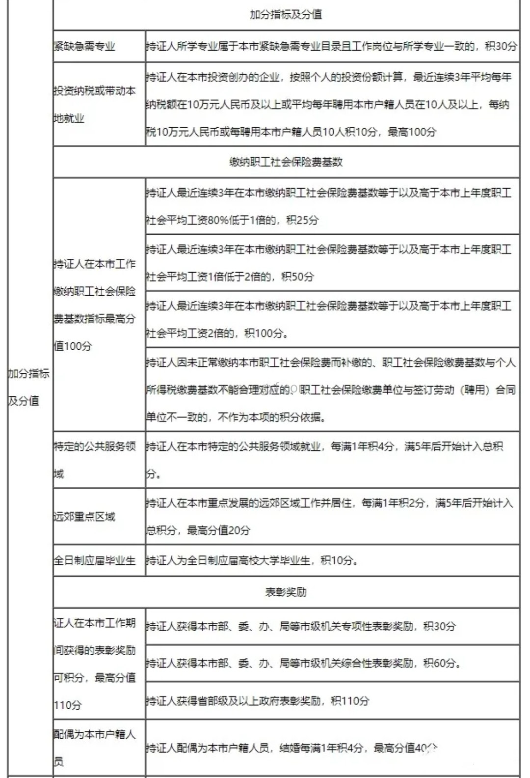
2、加分指标:

3、减分指标及一票否决:

1、上海居住证模拟积分不满120分怎么办?
一般来说,上海居住证积分是根据自己的学历,年龄,职称,社保基数来判断分值的,如果积分不够,可以通过提升学历,考取中级职称或者提高社保基数来加分。
2、上海居住证积分达到120分,可以落户上海吗?
上海落户和上海居住证积分没有直接关系,想要落户上海,满足落户上海的条件就能办理。
版权声明
10-20
 
        一对一规划顾问
 
            
            
为了确保您的测评结果更准确, 我们申请您留下联系方式以便我们人工审核后通过电话回访告诉您准确的测评结果。*您的信息受 《隐私保护声明》保护
提交成功
 
 
                
                 
                 
            



